おはようございます。
今朝の日経新聞から。
『企業支援、官民で94兆円 2次補正決定 「真水」は33兆円』(1面)

企業支援、官民で94兆円 2次補正決定 「真水」は33兆円 - 日本経済新聞
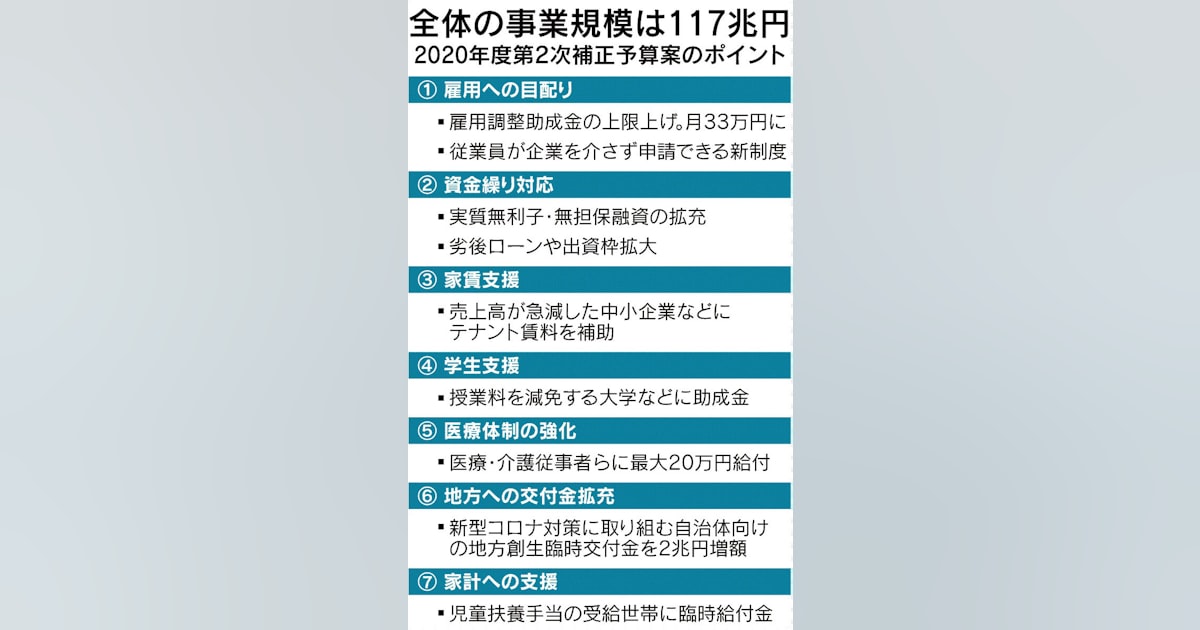
政府は27日夕の臨時閣議で2020年度第2次補正予算案を決定した。一般会計からの追加歳出は31兆9114億円で、補正予算では過去最大となる。事業規模は117兆1千億円程度を見込んでおり、このうち民間金融機関などと組む企業の資金繰り支援が94兆円に上る。4月の第1次補正に続く対応で、新型コロナウイルスの影響が長期化する事...
今朝は二次補正予算案に関する記事がたくさん!!
一面と、関連記事が色んな面にも。
とりあえず1面にまとまっているみたいです。
えーっと。
まず「最も力を入れるのは新型コロナで打撃を受けた企業の資金繰り支援」
内容は
- 政府系や民間の金融機関を通じた実質無利子・無担保融資は60兆円超。企業を資本支援する劣後ローンや出資枠に約12兆円、金融機関に公的資金を注入できる枠を15兆円準備
- 店舗やオフィスの家賃の支払いに苦しむ企業向け、大幅な減収となったテナントに最大600万円を支給する「家賃支援給付金」の創設
- 雇用維持のため、休業手当を支援する雇用調整助成金の上限を引き上げ。従業員が企業を介さずに申請・受給できる給付金制度設立。
- 第2波などに備えた医療体制の強化として、医療従事者への慰労金や、ワクチン・治療薬の開発などに充てる
- 自治体が新型コロナ対策に使える臨時交付金は2兆円増額
- 政府が機動的に支出できる予備費を10兆円積み増し
桁が大きすぎて規模がよくわからないけど、
補正予算では過去最大ということで、
かなり大規模にやるみたいですね。
関連記事には、使い道への疑問符を提言する記事も。
そして、カナダやフランスではこの危機への対応で
環境対策も一緒にやっちゃおう!みたいな動きがあるけど
日本はそういうのないねー、ていう指摘もありました。
6月8日に国会提出、
17日までに成立を目指すということなので、
この間は国会中継も見てみると
面白いかもしれない。



コメント